
What dietary intervention might improve a diabetic cat's chances of resolution?

What dietary intervention might improve a diabetic cat's chances of resolution?

Why sterile saline solution may be better than sterile water.

In general, we try to regulate the diabetes before attempting to diagnose hyperadrenocorticism.

In this online on-demand archived Webinar, Dr. Nelson reviews the clinical manifestations and criteria used to establish a diagnosis of feline hyperthyroidism. He examines the interpretation of thyroid hormone test results and the diagnostic options for occult hyperthyroidism. (1 CE credit)

This online on-demand archived Webinar provides an overview of the available diagnostic tests for hypothyroidism. Current treatment recommendations including, therapeutic monitoring protocols, are reviewed. (1 CE credit)


How would you help this cat with two serious conditions?

This study demonstrated that short-term administration of glucosamine-chondroitin sulfate does not significantly affect serum fructosamine concentrations in healthy dogs.

Researchers recently investigated the accuracy of a single cortisol concentration measurement to monitor dogs receiving trilostane for hyperadrenocorticism.

An important tip concerning insulin administration by clients.

How can a dog's weight affect insulin therapy?

What's the difference between hyperadrenocorticism and Cushing's syndrome?

Diabetes mellitus (DM) can be defined as a group of metabolic diseases characterized by hyperglycemia, which results from defects in insulin secretion, insulin action, or both. DM can occur because of disease affecting the endocrine pancreas and other endocrinopathies such as acromegaly.

Inflammatory liver disease is second only to hepatic lipidosis as a cause of hepatobiliary disease in cats in the United States. Inflammatory liver diseases have been traditionally classified by their cellular infiltrate and pattern of distribution.

The liver plays an important role in carbohydrate, lipid and protein metabolism as well as vitamin and mineral storage. The liver is also vital in detoxification of metabolic products (ammonia, uric acid), hormones and drugs. There are several diseases of the liver in the dog that can result in inflammation. The two most common, acute and chronic hepatitis, will be the focus of this discussion.

Diabetic ketoacidosis (DKA) is one of the most commonly encountered endocrine emergencies in small animal practice. DKA is typically seen in previously undiagnosed diabetics and less commonly occurs in patients that are on inadequate amounts of insulin.

Cats have a different embryological development and anatomy of the pancreas from other species. In cats, unlike other species, the pancreatic duct is the main functional duct; the accessory pancreatic duct usually does not persist. In dogs the pancreatic duct is of minor importance and may be absent.

The normal liver receives arterial blood from the hepatic artery and venous blood from the portal vein. Regarding arterial blood flow, the celiac artery branches off of the aorta and the hepatic artery branches off of the celiac artery.

Diabetes mellitus (DM) is one of the most common endocrinopathies seen in cats. DM arises from a variety of pathophysiological causes. Causes of DM in cats include islet-specific amyloid deposition, chronic pancreatitis, obesity, infection, other illness, drugs, etc.

Thyroid hormones influence many body systems. Thyroid hormones are involved in the development of the nervous and musculoskeletal systems. Thyroid hormones are also important to normal cardiorespiratory function, other hormones and enzyme systems, and red cell synthesis to name a few.

Insulin has become increasingly important in the treatment of dogs and cats with diabetes mellitus. Almost all dogs are classified with insulin-dependent or type 1 diabetes mellitus. Although up to 60% of cats are non insulin-dependent or type 2 diabetics at the time of diagnosis1, early intervention with exogenous insulin is an important component to achieving remission and preserving the function of insulin-secreting beta cells.

The adrenal gland consists of two distinct regions, the outer cortex and inner medulla. The cortex consists of three distinct layers that produce mineralocorticoids (aldosterone), glucocorticoids and androgens. Collectively these hormones are sometimes referred to as corticosteroids. The medulla produces catecholamines including epinephrine, norepinephrine and dopamine.

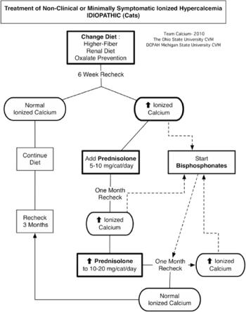
Calcium in circulation occurs in three forms: calcium bound to proteins (approximately 40%), calcium complexed to various anions such as citrate and phosphate (8%), and ionized calcium (iCa, approximately 52%. The latter is the biologically active form of calcium and clinically-relevant hypercalcemia only exists when the ionized fraction of calcium is elevated.

Is the feline diabetic patient every veterinarian's nightmare? Since diabetes mellitus is one of the most common endocrinopathies in cats, it is likely you will face this disease many times in your veterinary career.

Hepatic lipidosis is the most common liver disease in cats in North America. In a retrospective study performed at the University of Minnesota evaluating liver biopsy specimens obtained from cats over a 10-year period, hepatic lipidosis accounted for 50% of all cases.